[SOLVED]820-00165 no fan spin but has magsafe

nik1981

Member
If I boot it and run Macs Fasn Control, even that won't start the fan, so I'm guessing theres an SMC issue or something still. Any ideas what to check for the fan control?
 

nik1981

Member
Yeah, tried a fan off a working 00165. I ran out of time before the end of the day to check voltages going to the fan etc. I’ll have to test that tomorrow.
 

nik1981

Member
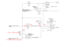
No Title

Checked the voltage at J6000 fan connector and at Q6060 mosfet. The voltages seem fine as far as I can tell. The gate is 3.3v and the source is 0v ground but theres no voltage going to the drain (FAN_RT_PWM)
I swapped out Q6060 but it made no difference.

What am I missing here?
 

Attachments

  • photo1893.png
    photo1893.png
    109.8 KB · Views: 0

nik1981

Member
I've read that schematic wrong haven't I.. There needs to be a voltage (providing its lower than PP3V3 gate) on SMC_FAN_0_CTL doesnt there, otherwise nothing is being sent to the fan when the gate is open. Damn it.. Must be SMC then really.

0.001v on diode mode for FAN_0_CTL
 
Top